















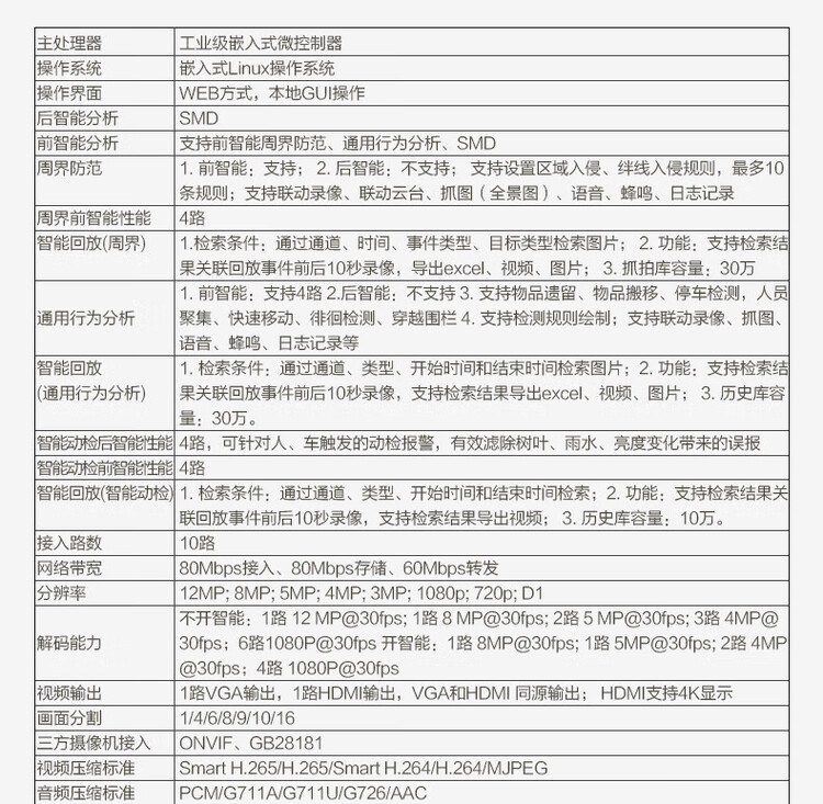
| 品牌 | 大华 |
| 型号 | DH-NVR2120-M |
| 供电方式 | 电源供电 |
| 颜色 | DH-NVR2120-M |
| 存储方式 | 硬盘 |
| 供网方式 | 网线 |
供应商价:供应商价为商品的销售价,是您最终决定是否购买商品的依据。
划线价:商品展示的划横线价格为参考价,并非原价,该价格可能是品牌专柜标价、商品吊牌价或由品牌供应商提供的正品零售价(如厂商指导价、建议零售价等)或该商品在供应商平台上曾经展示过的销售价;由于地区、时间的差异性和市场行情波动,品牌专柜标价、商品吊牌价等可能会与您购物时展示的不一致,该价格仅供您参考。
折扣:如无特殊说明,折扣指销售商在原价、或划线价(如品牌专柜标价、商品吊牌价、厂商指导价、厂商建议零售价)等某一价格基础上计算出的优惠比例或优惠金额;如有疑问,您可在购买前联系销售商进行咨询。
异常问题:商品促销信息以商品详情页“促销”栏中的信息为准;商品的具体售价以订单结算页价格为准;如您发现活动商品售价或促销信息有异常,建议购买前先联系销售商咨询。



